定了!湖北省龙舟大赛将在武汉举办!
虽然2025武汉东湖全民龙舟赛取消了,但是一场更重量级的龙舟大赛将在武汉举办,时间和地点刚确定
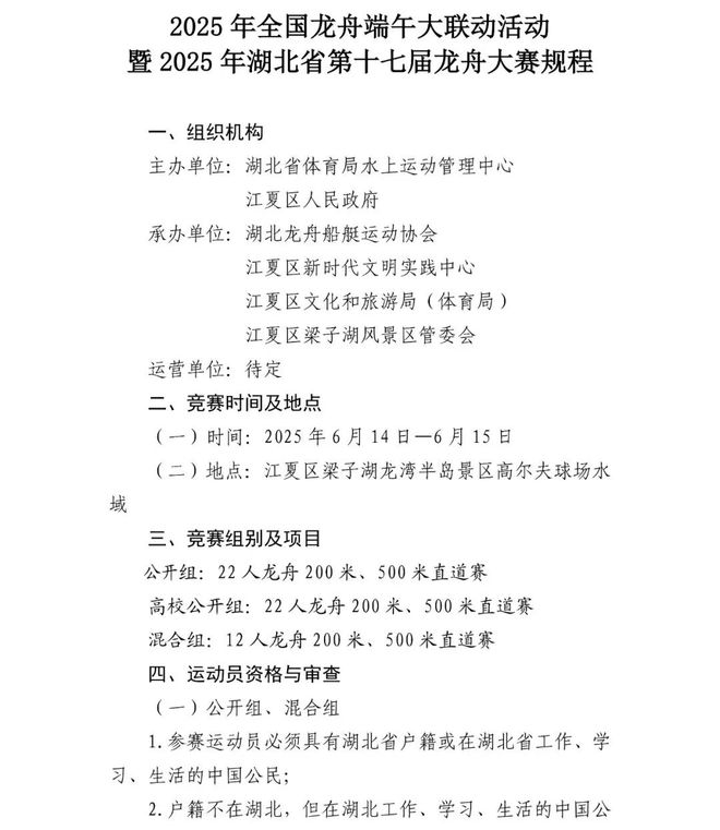
2025年全国龙舟端午大联动活动暨湖北省第十七届龙舟大赛定于2025年6月14日-15日在江夏区梁子湖龙湾半岛景区高尔夫球场水域举办。
据了解,此次龙舟大赛主办单位为:湖北省体育局水上运动管理中心、江夏区人民政府。
承办单位为:湖北龙舟船艇运动协会、江夏区新时代文明实践中心、江夏区文化和旅游局(体育局)、江夏区梁子湖风景区管委会。
竞赛组别及项目为:公开组:22人龙舟200米、500米直道赛;高校公开组:22人龙舟200米、500米直道赛;混合组:12人龙舟200米、500米直道赛。
公开组总奖金9.6万元人民币,高校公开组总奖金9.6万元人民币,混合组总奖金6.1万元人民币,具体分配方案如下:
据【越乔】了解,5月11日,2025年全国龙舟大联动2025年湖北省龙舟公开赛(武汉·洪山站)在南湖水域举行。
本次比赛吸引了包括武汉大学、华中科技大学在内的9所高校以及仙桃、随州、公安等地500余名选手同场竞技。
200米直道和500米直道比赛总成绩湖北省男子龙舟队第一名,江汉大学龙舟队第二名,湖北商贸学院龙舟队第三名。
混合组总成绩前三名是武汉体育学院龙舟队、武汉车谷龙舟队、随州水上运动协会龙舟队。
梁子湖龙湾半岛景区地处武汉江夏,占地近1000余亩,有武汉“小马尔代夫之称”。


